您当前的位置: 首页 - 新闻中心

请注意!“三调”耕地坡度调查成果国家级核查有这些要求

发布时间:2020年04月30日 点击:2801

印发《第三次全国国土调查耕地坡度调查成果国家级核查工作方案》和《第三次全国国土调查耕地坡度调查成果国家级核查技术规定》的通知




各省、自治区、直辖市第三次国土调查领导小组办公室、自然资源主管部门,新疆生产建设兵团第三次国土调查领导小组办公室、自然资源主管部门,中央军委后勤保障部军事设施建设局,国家基础地理信息中心:

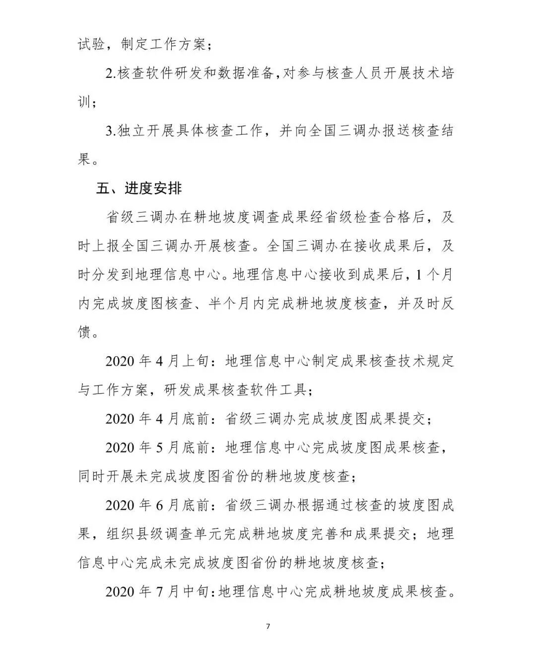
  根据《国务院第三次全国国土调查领导小组办公室关于进一步核实第三次全国国土调查坡度数据的通知》(国土调查办发〔2020〕4号),国务院第三次全国国土调查领导小组办公室制定了《第三次全国国土调查耕地坡度调查成果国家级核查工作方案》和《第三次全国国土调查耕地坡度调查成果国家级核查技术规定》,现予以印发,请在具体工作中遵照执行。


国务院第三次全国国土调查领导小组办公室

2020年4月23日



附件1




附件2